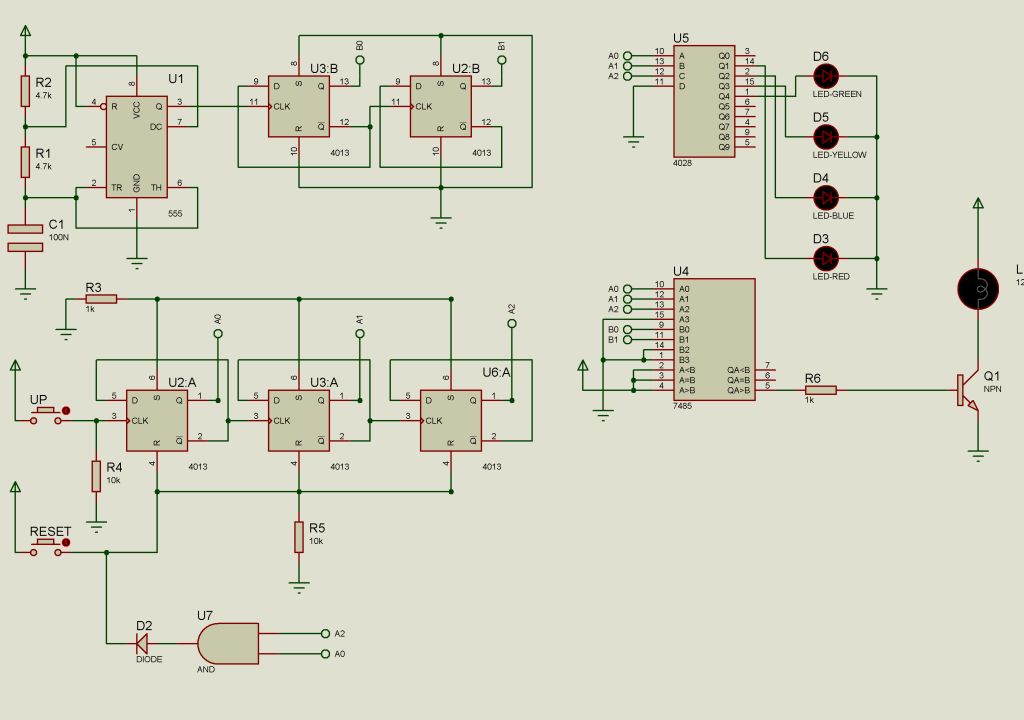
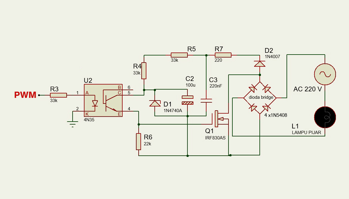
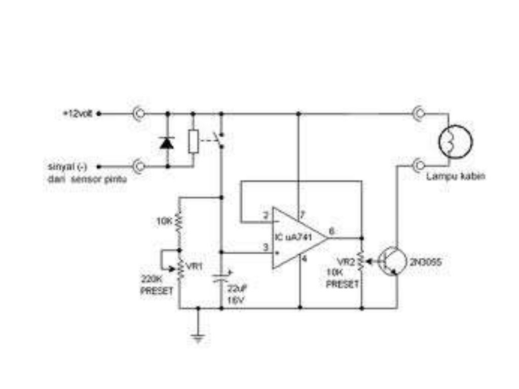
Rangkaian Dimmer Gerinda . rangkaian dimmer lampu pijar ini berfungsi untuk mengatur kecepatan gerinda listrik, bor listrik, dan berbagai macam motor listrik. dimmer adalah suatu perangkat atau rangkaian elektronika yang terdiri dari beberapa komponen dan berfungsi untuk mengubah tegangan dan bentuk. rangkaian dimmer merupakan rangkaian yang digunakan untuk mengatur intensitas cahaya. dimmer (peredup lampu) adalah suatu alat yang digunakan untuk mengatur cahaya bola lampu pijar dari padam, redup,. Salah satu contoh rangkaian dimmer adalah dimmer lampu, yang memungkinkan kita untuk mengatur kecerahan lampu sesuai kebutuhan. Sedangkan rangkaian dimmer ac pada motor. Dalam merakit rangkaian dimmer, pemilihan komponen yang tepat sangat penting. berikut ini @galerisaturasi akan share cara merakit steker (colokan) listrik pengatur kecepatan dengan. pada rangkaian dimmer ac lampu 220v biasanya digunakan pada lampu ruangan.
from foxitfy.blogspot.com
dimmer adalah suatu perangkat atau rangkaian elektronika yang terdiri dari beberapa komponen dan berfungsi untuk mengubah tegangan dan bentuk. pada rangkaian dimmer ac lampu 220v biasanya digunakan pada lampu ruangan. berikut ini @galerisaturasi akan share cara merakit steker (colokan) listrik pengatur kecepatan dengan. rangkaian dimmer merupakan rangkaian yang digunakan untuk mengatur intensitas cahaya. dimmer (peredup lampu) adalah suatu alat yang digunakan untuk mengatur cahaya bola lampu pijar dari padam, redup,. rangkaian dimmer lampu pijar ini berfungsi untuk mengatur kecepatan gerinda listrik, bor listrik, dan berbagai macam motor listrik. Salah satu contoh rangkaian dimmer adalah dimmer lampu, yang memungkinkan kita untuk mengatur kecerahan lampu sesuai kebutuhan. Dalam merakit rangkaian dimmer, pemilihan komponen yang tepat sangat penting. Sedangkan rangkaian dimmer ac pada motor.
Rangkaian Elektronika Pengatur Terang Lampu LED (Dimmer) Dengan IC Digital Foxify
Rangkaian Dimmer Gerinda rangkaian dimmer merupakan rangkaian yang digunakan untuk mengatur intensitas cahaya. dimmer adalah suatu perangkat atau rangkaian elektronika yang terdiri dari beberapa komponen dan berfungsi untuk mengubah tegangan dan bentuk. rangkaian dimmer merupakan rangkaian yang digunakan untuk mengatur intensitas cahaya. Salah satu contoh rangkaian dimmer adalah dimmer lampu, yang memungkinkan kita untuk mengatur kecerahan lampu sesuai kebutuhan. pada rangkaian dimmer ac lampu 220v biasanya digunakan pada lampu ruangan. Sedangkan rangkaian dimmer ac pada motor. Dalam merakit rangkaian dimmer, pemilihan komponen yang tepat sangat penting. rangkaian dimmer lampu pijar ini berfungsi untuk mengatur kecepatan gerinda listrik, bor listrik, dan berbagai macam motor listrik. dimmer (peredup lampu) adalah suatu alat yang digunakan untuk mengatur cahaya bola lampu pijar dari padam, redup,. berikut ini @galerisaturasi akan share cara merakit steker (colokan) listrik pengatur kecepatan dengan.
From www.vrogue.co
Rangkaian Dimmer Ac 220v Pada Lampu Dan Motor Listrik vrogue.co Rangkaian Dimmer Gerinda dimmer (peredup lampu) adalah suatu alat yang digunakan untuk mengatur cahaya bola lampu pijar dari padam, redup,. dimmer adalah suatu perangkat atau rangkaian elektronika yang terdiri dari beberapa komponen dan berfungsi untuk mengubah tegangan dan bentuk. rangkaian dimmer merupakan rangkaian yang digunakan untuk mengatur intensitas cahaya. berikut ini @galerisaturasi akan share cara merakit steker (colokan) listrik. Rangkaian Dimmer Gerinda.
From www.sonde.id
Rangkaian Dimmer Pengertian, Fungsi & Cara Kerjanya Sonde.id Rangkaian Dimmer Gerinda pada rangkaian dimmer ac lampu 220v biasanya digunakan pada lampu ruangan. Salah satu contoh rangkaian dimmer adalah dimmer lampu, yang memungkinkan kita untuk mengatur kecerahan lampu sesuai kebutuhan. dimmer adalah suatu perangkat atau rangkaian elektronika yang terdiri dari beberapa komponen dan berfungsi untuk mengubah tegangan dan bentuk. rangkaian dimmer lampu pijar ini berfungsi untuk mengatur kecepatan gerinda. Rangkaian Dimmer Gerinda.
From arduino-elektronika.blogspot.com
Arduino dan Elektronika Skema Rangkaian Pengatur Kecepatan Gerinda atau Power Tools dengan Dimmer Rangkaian Dimmer Gerinda Sedangkan rangkaian dimmer ac pada motor. Dalam merakit rangkaian dimmer, pemilihan komponen yang tepat sangat penting. rangkaian dimmer lampu pijar ini berfungsi untuk mengatur kecepatan gerinda listrik, bor listrik, dan berbagai macam motor listrik. berikut ini @galerisaturasi akan share cara merakit steker (colokan) listrik pengatur kecepatan dengan. rangkaian dimmer merupakan rangkaian yang digunakan untuk mengatur intensitas cahaya.. Rangkaian Dimmer Gerinda.
From nisclips.blogspot.com
Rangkaian Dimmer Rangkaian Dimmer Gerinda rangkaian dimmer lampu pijar ini berfungsi untuk mengatur kecepatan gerinda listrik, bor listrik, dan berbagai macam motor listrik. rangkaian dimmer merupakan rangkaian yang digunakan untuk mengatur intensitas cahaya. Salah satu contoh rangkaian dimmer adalah dimmer lampu, yang memungkinkan kita untuk mengatur kecerahan lampu sesuai kebutuhan. Sedangkan rangkaian dimmer ac pada motor. dimmer adalah suatu perangkat atau rangkaian. Rangkaian Dimmer Gerinda.
From www.plcdroid.com
Pengertian Dimmer dan Fungsinya Rangkaian Dimmer Gerinda Salah satu contoh rangkaian dimmer adalah dimmer lampu, yang memungkinkan kita untuk mengatur kecerahan lampu sesuai kebutuhan. Sedangkan rangkaian dimmer ac pada motor. Dalam merakit rangkaian dimmer, pemilihan komponen yang tepat sangat penting. rangkaian dimmer merupakan rangkaian yang digunakan untuk mengatur intensitas cahaya. dimmer (peredup lampu) adalah suatu alat yang digunakan untuk mengatur cahaya bola lampu pijar dari. Rangkaian Dimmer Gerinda.
From kikijustinhenderson.blogspot.com
rangkaian kabel gerinda Justin Henderson Rangkaian Dimmer Gerinda dimmer adalah suatu perangkat atau rangkaian elektronika yang terdiri dari beberapa komponen dan berfungsi untuk mengubah tegangan dan bentuk. rangkaian dimmer merupakan rangkaian yang digunakan untuk mengatur intensitas cahaya. rangkaian dimmer lampu pijar ini berfungsi untuk mengatur kecepatan gerinda listrik, bor listrik, dan berbagai macam motor listrik. berikut ini @galerisaturasi akan share cara merakit steker (colokan). Rangkaian Dimmer Gerinda.
From foxitfy.blogspot.com
Rangkaian Elektronika Pengatur Terang Lampu LED (Dimmer) Dengan IC Digital Foxify Rangkaian Dimmer Gerinda Dalam merakit rangkaian dimmer, pemilihan komponen yang tepat sangat penting. dimmer adalah suatu perangkat atau rangkaian elektronika yang terdiri dari beberapa komponen dan berfungsi untuk mengubah tegangan dan bentuk. pada rangkaian dimmer ac lampu 220v biasanya digunakan pada lampu ruangan. rangkaian dimmer lampu pijar ini berfungsi untuk mengatur kecepatan gerinda listrik, bor listrik, dan berbagai macam motor. Rangkaian Dimmer Gerinda.
From www.slideshare.net
Rangkaian dimmer Rangkaian Dimmer Gerinda Salah satu contoh rangkaian dimmer adalah dimmer lampu, yang memungkinkan kita untuk mengatur kecerahan lampu sesuai kebutuhan. dimmer adalah suatu perangkat atau rangkaian elektronika yang terdiri dari beberapa komponen dan berfungsi untuk mengubah tegangan dan bentuk. Dalam merakit rangkaian dimmer, pemilihan komponen yang tepat sangat penting. Sedangkan rangkaian dimmer ac pada motor. rangkaian dimmer merupakan rangkaian yang digunakan. Rangkaian Dimmer Gerinda.
From www.vrogue.co
Arduino Dan Elektronika Skema Rangkaian Pengatur Kece vrogue.co Rangkaian Dimmer Gerinda rangkaian dimmer lampu pijar ini berfungsi untuk mengatur kecepatan gerinda listrik, bor listrik, dan berbagai macam motor listrik. rangkaian dimmer merupakan rangkaian yang digunakan untuk mengatur intensitas cahaya. dimmer (peredup lampu) adalah suatu alat yang digunakan untuk mengatur cahaya bola lampu pijar dari padam, redup,. Salah satu contoh rangkaian dimmer adalah dimmer lampu, yang memungkinkan kita untuk. Rangkaian Dimmer Gerinda.
From www.youtube.com
Cara membuat alat pengatur kecepatan gerinda/bor (Dimmer 220 volt ac) YouTube Rangkaian Dimmer Gerinda Salah satu contoh rangkaian dimmer adalah dimmer lampu, yang memungkinkan kita untuk mengatur kecerahan lampu sesuai kebutuhan. rangkaian dimmer merupakan rangkaian yang digunakan untuk mengatur intensitas cahaya. pada rangkaian dimmer ac lampu 220v biasanya digunakan pada lampu ruangan. berikut ini @galerisaturasi akan share cara merakit steker (colokan) listrik pengatur kecepatan dengan. rangkaian dimmer lampu pijar ini. Rangkaian Dimmer Gerinda.
From www.youtube.com
RANGKAIAN DIMMER LAMPU DENGAN SIMULASI PROTEUS YouTube Rangkaian Dimmer Gerinda dimmer adalah suatu perangkat atau rangkaian elektronika yang terdiri dari beberapa komponen dan berfungsi untuk mengubah tegangan dan bentuk. Sedangkan rangkaian dimmer ac pada motor. rangkaian dimmer lampu pijar ini berfungsi untuk mengatur kecepatan gerinda listrik, bor listrik, dan berbagai macam motor listrik. Salah satu contoh rangkaian dimmer adalah dimmer lampu, yang memungkinkan kita untuk mengatur kecerahan lampu. Rangkaian Dimmer Gerinda.
From www.lazada.co.id
Pengatur Kecepatan Bor Gerinda / Dimmer AC 220 Volt 2000 Watt / Dimmer 220V 2000W Lazada Indonesia Rangkaian Dimmer Gerinda dimmer adalah suatu perangkat atau rangkaian elektronika yang terdiri dari beberapa komponen dan berfungsi untuk mengubah tegangan dan bentuk. rangkaian dimmer merupakan rangkaian yang digunakan untuk mengatur intensitas cahaya. pada rangkaian dimmer ac lampu 220v biasanya digunakan pada lampu ruangan. Dalam merakit rangkaian dimmer, pemilihan komponen yang tepat sangat penting. berikut ini @galerisaturasi akan share cara. Rangkaian Dimmer Gerinda.
From praktekotodidak.com
Dimmer Pengertian, Fungsi, Jenis, komponen, cara kerja dan rangkaian Rangkaian Dimmer Gerinda berikut ini @galerisaturasi akan share cara merakit steker (colokan) listrik pengatur kecepatan dengan. rangkaian dimmer merupakan rangkaian yang digunakan untuk mengatur intensitas cahaya. rangkaian dimmer lampu pijar ini berfungsi untuk mengatur kecepatan gerinda listrik, bor listrik, dan berbagai macam motor listrik. dimmer adalah suatu perangkat atau rangkaian elektronika yang terdiri dari beberapa komponen dan berfungsi untuk. Rangkaian Dimmer Gerinda.
From www.vrogue.co
Rangkaian Dimmer Ac 220v Pada Lampu Dan Motor Listrik vrogue.co Rangkaian Dimmer Gerinda dimmer adalah suatu perangkat atau rangkaian elektronika yang terdiri dari beberapa komponen dan berfungsi untuk mengubah tegangan dan bentuk. dimmer (peredup lampu) adalah suatu alat yang digunakan untuk mengatur cahaya bola lampu pijar dari padam, redup,. rangkaian dimmer merupakan rangkaian yang digunakan untuk mengatur intensitas cahaya. Salah satu contoh rangkaian dimmer adalah dimmer lampu, yang memungkinkan kita. Rangkaian Dimmer Gerinda.
From www.bengkeltv.id
Rangkaian Dimmer AC 220V Pembahasan Secara Lengkap Bengkeltv.id Rangkaian Dimmer Gerinda berikut ini @galerisaturasi akan share cara merakit steker (colokan) listrik pengatur kecepatan dengan. pada rangkaian dimmer ac lampu 220v biasanya digunakan pada lampu ruangan. Sedangkan rangkaian dimmer ac pada motor. Dalam merakit rangkaian dimmer, pemilihan komponen yang tepat sangat penting. Salah satu contoh rangkaian dimmer adalah dimmer lampu, yang memungkinkan kita untuk mengatur kecerahan lampu sesuai kebutuhan. . Rangkaian Dimmer Gerinda.
From homecare24.id
Rangkaian Dimmer Ac Homecare24 Rangkaian Dimmer Gerinda dimmer (peredup lampu) adalah suatu alat yang digunakan untuk mengatur cahaya bola lampu pijar dari padam, redup,. dimmer adalah suatu perangkat atau rangkaian elektronika yang terdiri dari beberapa komponen dan berfungsi untuk mengubah tegangan dan bentuk. Salah satu contoh rangkaian dimmer adalah dimmer lampu, yang memungkinkan kita untuk mengatur kecerahan lampu sesuai kebutuhan. rangkaian dimmer merupakan rangkaian. Rangkaian Dimmer Gerinda.
From www.youtube.com
Ide kreatif ,rangkaian dimmer dc12volt,with tip 41,,ayo dicoba YouTube Rangkaian Dimmer Gerinda berikut ini @galerisaturasi akan share cara merakit steker (colokan) listrik pengatur kecepatan dengan. Sedangkan rangkaian dimmer ac pada motor. dimmer (peredup lampu) adalah suatu alat yang digunakan untuk mengatur cahaya bola lampu pijar dari padam, redup,. Salah satu contoh rangkaian dimmer adalah dimmer lampu, yang memungkinkan kita untuk mengatur kecerahan lampu sesuai kebutuhan. rangkaian dimmer lampu pijar. Rangkaian Dimmer Gerinda.
From www.youtube.com
TERNYATA GAMPANG BANGET! Membuat SCR Dimmer 2600W Pengatur Kecepatan Putaran Gerinda dan Bor Rangkaian Dimmer Gerinda dimmer (peredup lampu) adalah suatu alat yang digunakan untuk mengatur cahaya bola lampu pijar dari padam, redup,. rangkaian dimmer merupakan rangkaian yang digunakan untuk mengatur intensitas cahaya. pada rangkaian dimmer ac lampu 220v biasanya digunakan pada lampu ruangan. Salah satu contoh rangkaian dimmer adalah dimmer lampu, yang memungkinkan kita untuk mengatur kecerahan lampu sesuai kebutuhan. Sedangkan rangkaian. Rangkaian Dimmer Gerinda.